Contact Manager

Group Project

My portfolio item #4

In my senior-level class Processes of Object-Oriented Software Development (COP4331C) my team and I developed a fully realized contact manager web app using the LAMP solution stack.

I had the honor of being selected as Project Manager by my peers, which came with additional team duties such as initializing github repositories, setting up project management tools such as Trello, and serving as the main spokesperson for the team. This included conducting team meetings over Zoom and Discord, as well as being the main speaker during our presentation of the final product.

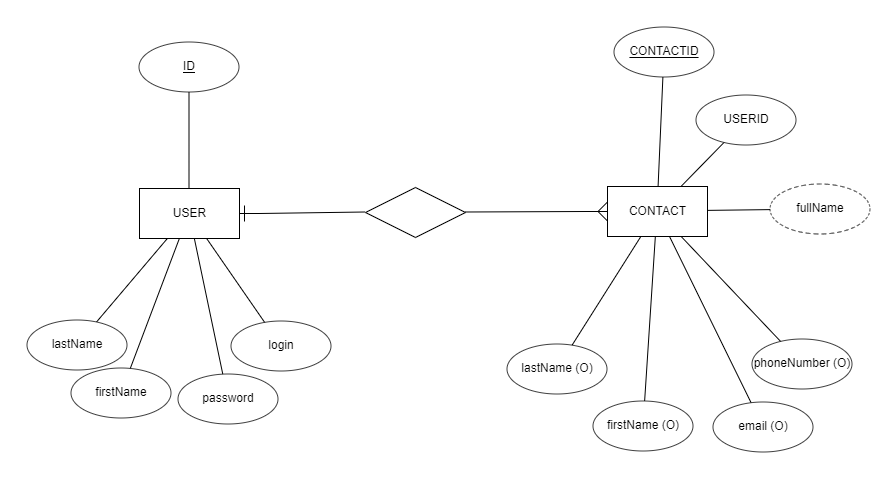
The database for the web app was built using MySQL and the Entity Relationship Diagram (ERD) below highlights the database configuration. There was initial confusion with connecting a set of contacts to a specific userID, and this was overcome by a mixture of team meetings and testing of ideas.

The web app is designed for a user to register and login to his or her account, where the user can then add, edit, and delete contacts with ease. The use of API Endpoints allowed the team to achieve a dialog between the user and the database. Below is the corresponding Use Case Diagram.

The website design was created before any HTML/CSS code so that the team had a goal to refer to during the build process. JavaScript was added to perform actions such send cookies and JSON packages to the PHP files.

Below is the Gantt chart used during the production of the project.

The final product can be found here.

You can also view this project on github!